We don’t work with Imported data all that much!
Technically I guess that’s not an entirely true statement. I do have thousands of iges and STEP parts which we received from Mercedes Benz and Fiat back in 2006! These parts allowed us to put together “Body Shells” and chassis that we use! This was part of a very steep learning curve I went through back then. But since then we rarely work with them. They are there in our Assemblies but now days we only occasionally need them to do anything more than view!
That was until today! Add to the fact that the models we have are sometimes not entirely the correct model!
Anyway what I needed to do was to take a LWB (Long Wheel Base) Fiat Ducato Floor & Chassis and turn it into a XLWB (Extra Long Wheel Base). Again technically that’s not correct, what I need to do was extend the “overhang” of the chassis behind the rear wheels! BUT for some reason that’s not what Fiat (& Mercedes) decide to call it!
At SolidWorks World 2013 one of the “breakout” sessions I managed to attend was Lars Christensen (cadcamstuff.com) (a AE at CADimensions & all round nice guy!) Lars presents Dumb Solids: Make them your Friend in SolidWorks. If you ever get the opportunity to see Lars in action he puts on a entertaining and educational show!
So to prove I was paying attention lets see if I can modify these imported chassis rails!
The first thing I noticed when I opened the part is that it is a Surface Import (One Surface Bodies)

Which meant that there must be “gaps” or “faulty faces” that were in need of repair! So RMB (right mouse button) and Select Import Diagnostics

Select “Attempt to Heal All” Green Ticks are good! “all” were healed!

With all the faces healed the part has now changed from a “Surface Import” into a “Imported” (Solid Body)

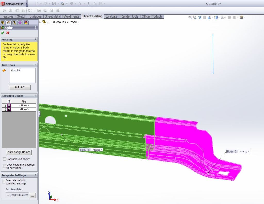
At this stage I try FeatureWorks for feature recognition but the results don’t give me what I require. As the part is a solid body I use the “Split” feature and make it into “Multibodies” (two solid bodies)

Now that the part is a series of multibodies I open “Direct Editing” on the Command Manger and select “Move/Copy Bodies

Select the “Body” to move and use the Mate Settings (Similar to an Assembly Mate). In this case a couple of coincident mates to the faces (top flange and side flanges)

Now all that was left to do was to extrude between the two bodies! I could have left as “Merge Results”

But I thought I should continue with Multibodies and use the Combine feature!

After that, all there was to do is to Linear Pattern a crossmember and make a new floor panel (Surfacing buts that’s a whole other story)

That’s now I extended the chassis rails of imported data with the help of some Direct editing features!





Leave a comment